Documentation Index
Fetch the complete documentation index at: https://docs.dojima.foundation/llms.txt
Use this file to discover all available pages before exploring further.

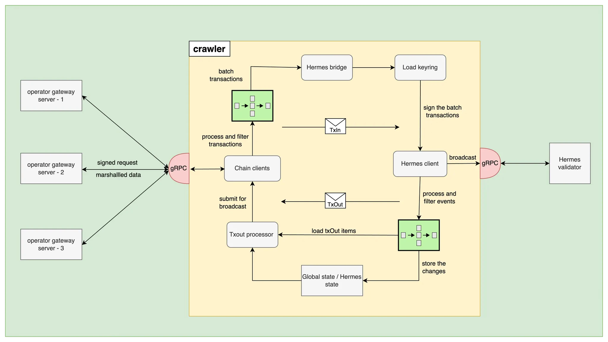
Crawler

- The crawler node is responsible for fetching and filtering data from multiple blockchains, specifically focusing on identifying Dojima cross-chain transactions.
- It operates in conjunction with a Hermes node, connected via a secure bridge. This enables a secure and optimized way to transfer filtered transactions to the Dojima cross-chain protocol.
- The crawler node interacts with the network by accessing data from operator gateway servers, ensuring decentralization and efficiency.
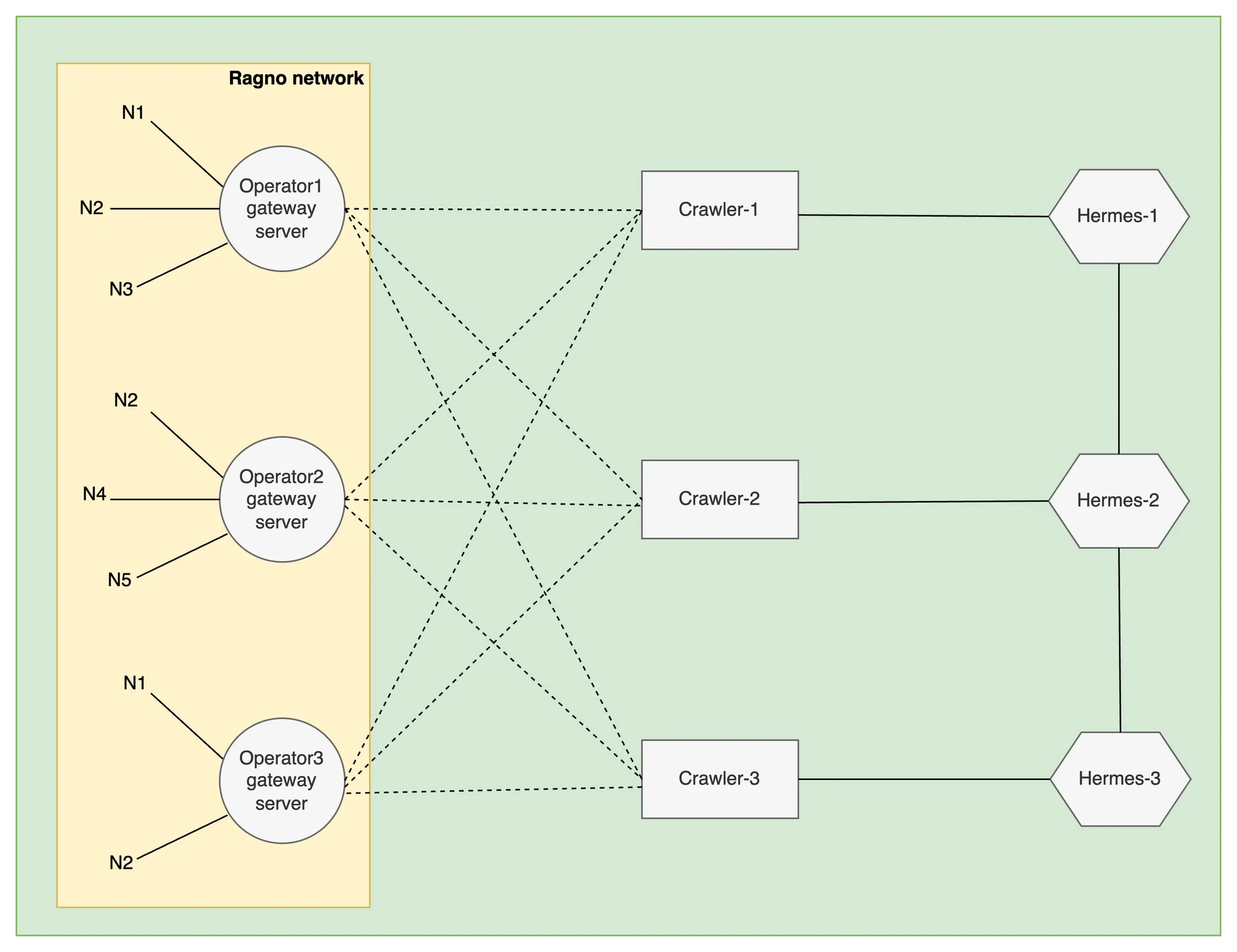
Operator
- Operators are essential participants in the Ragno Network. They host nodes from blockchains of their choice as part of the decentralized infrastructure.
- Operators must stake a minimum number of $DOJ tokens to become part of the network.
- They are rewarded in $DOJ tokens based on their contributions, particularly the data they provide to the Dojima cross-chain protocol.
Operator dashboard

- The Operator Dashboard is a critical tool that enables operators to manage their nodes and monitor their performance.
- Key functionalities include:
- Registering new nodes.
- Monitoring node health and performance metrics.
- Tracking rewards earned through participation in the network.
- Operators can securely log in using their private keys and import nodes hosted elsewhere to earn additional rewards by contributing to the Dojima cross-chain protocol.
Operator gateway server
- Once an operator becomes part of the network by staking, an operator gateway server is automatically set up.
- This gateway server acts as a secure intermediary between the operator’s nodes and the crawler nodes.
- Key functionalities of the gateway server include:
- Authenticating requests from crawler nodes to fetch block data.
- Verifying signatures and mapping public keys with pairing lists.
- Rate limiting, authentication, and caching to ensure efficient and fair access to the data.
- The gateway server provides a reliable mechanism for operators to control access to their node resources while still contributing data to the Ragno Network.
Working of the above setup
- Hermes Chain manages the identities and operations of all actors (operators and crawlers) within the cross-chain protocol.
- Operators register their nodes on the Hermes chain, while crawler nodes interact with the operators to fetch necessary data from the blockchains.
- Every 200 blocks, Hermes maps crawlers to operators using a Pairing List (PL):
- Each crawler submits a PL, which is aggregated and finalized by Hermes.
- The final PL is fetched by the crawlers, who can then request block data from the assigned operator servers.
- Data Flow:
- Crawlers can only request data from operators they are mapped to via the PL.
- Once crawlers fetch the data, they filter for Dojima cross-chain transactions.
- These filtered transactions are batched and sent back to the Hermes chain for further processing.
- Rewards: Operators claim their rewards for providing data, with the reward amount calculated based on the compute units they contribute to the network.

